- 澳大利亚和新西兰
- English
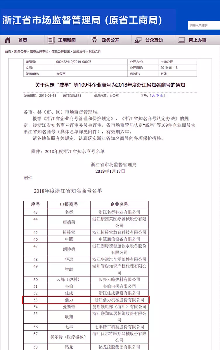
1月17日 西瓜影院,2018年度浙江省知名商号名单出炉,经浙江省市监局根据《浙江省企业商号管理和保护规定》,《浙江省知名商号认定办法》的规定,浙江省知名商号评审委员会评审,鼎力商号成为2018年度浙江省知名商号。

申报要求企业需连续使用该商号满四年,且具有较高市场认知度和信誉度 西瓜影院在线观看,企业的销售(服务)额,税收和市场占有率等主要经济指标于近三年在本省同行业中名列前茅。
近年来,浙江鼎力发展迅猛 西瓜影视资源,业绩激增,也是上榜的最大原因,值得一提的是,鼎力商号是该榜单2018年度中德清的上榜商号。
作为企业的无形资产,知名商号有效期六年,今后将为鼎力品牌多撑起了一把法律保护伞 西瓜高清播放。